追回违约金看跳大神的表演,卡民解析!
卖报卖报最新重大环球时报☞中介广告……
信用卡曾经产生的逾期利息、分期手续费、最低还款手续费、包括各类信用卡贷款利息,如:广发财智金、中信新快现、圆梦金、浦发万用金、平安备用金等贷款利息,都可操作回来,退款直接到客户信用卡或者储蓄卡,远程押金,点位手拉手,白给钱,爱要不要!

这个追息套路跟Z信修复套路如出一辙,小心使得万年船....
我家住在黄河边,叨起来,犹如黄河之水,滔滔不绝!
1、这个追回违约金问题不断有跳大神的在朋友圈发,也不断有人在问卡民,卡民这里就给大家推推敲一下。这个套路真的像极了Z信修复套路,我甚至都怀疑是不是同一帮大神所为,上次揭露Z信修复套路卡民的微信给这帮人连续投诉违规,但丝毫没有影响卡民有态度不随波逐流!这一次卡民还是要照样揭露跳大神的丑恶嘴脸!
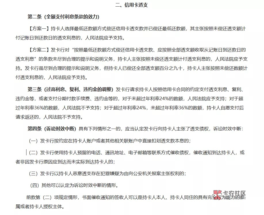
2、首先我们来了解一下银行的信用卡全额罚息,信用卡全额罚息去年最高人民法院出台了相关意见可点击链接查看http://www.court.gov.cn/zixun-xiangqing-100362.html

3、上面链接最高法的网页里面已经写的很清楚了。
如何定义?就是最高法予以支持的内容,那么全额罚息是不支持的,全额罚息那么你欠了信用卡50000元,还了49995元,还有5元钱未还,那么在这个政策未出台前很多银行是会按照50000元计息的,并不是按照5元钱计息。如果按照50000计息,那么肯定是不合规的,你可以打银保监会投诉,被多收的利息一定会退回的。
这里再给伙伴们说两个案例:
张山:曾经是这样追回了广发财智金的利息,财智金还了一半,打电话跟客服说没钱还了,生活都困难,房租都几个月没有交,车的保险都没有买,能不能申请免完所有利息分期只还本金,如果不能就不还了,就算吃公家饭也没有办法,最后客服答复已登记会向领导请示,后来银行只让把未还本金减去已扣罚息,只需要还剩余部分。
李四:是这样追回了银行的利息违约金,因为该李四账务发生期间身患重病,处于昏迷期间,几个月后出院已经是欠了银行一屁股钱了,后来医院开具了证明文件,最后银行让其还完本金即可。免去所有利息和罚息,但是人家确确实实属实重症,并非伪造。
当然这些只是少数案例,并不能一概而论,只是举个例子给伙伴们说明而已,卡民相信成功案例方法很多,并非只有这两种才成功了的,成功追回的案例还有很多,但这都不足以说明银行是那么好忽悠的,都一定能追回罚息手续费等等。
4、为什么顶楼的跳大神的广告是套路是骗子呢,因为刚刚也给伙伴们举了几个例子。通过自己跟银行的沟通成功要回了罚息,这就说明如果你真的有特殊情况发生,有或者银行确实存在违规多收取利息滞纳金等,是可以通过自己本人跟银行沟通最后追回的。请不要盲目相信某些跳大神的有通天纬地之能!
这里再说个跳大神收单的案例:王二麻子借了备用金一共10万元,其中利息2万元,罚息2万元,合计共还款14万元。现已结清了,跳大神的把王二麻子多给的2万元利息追回来,需要王二麻子交70个点的佣金,就是14000元钱,首先操作前要收王二麻子10个点的定金,也就是2000元,操作成功后,退回的利息会直接退回王二麻子的信用卡里面,你再把尾款12000元付给跳大神的,最离谱的是操作时间是30-60天!这期间不论跳大神的能不能操作成功,反正先被收了10个点2000元定金,经过两个月的等待,这两个月过去了或许王二麻子伙伴早就被拉黑了呢?毕竟这也不是什么新鲜事…… 跳大神的套路延申推敲:①跳大神的可以像Z信修复一样套路众多,智商欠费小白学*这个所谓的违约金追息技术,一定会号称追息市场巨大,这个市场简直就是一片蓝海,智商欠费的小白被诱惑的团团转。②伪造各种文件各种事故等等,那么这就构成诈骗了,弄不好就吃公家饭,望好自为之。③智商欠费的可以到实地进行考察,实地考察给你看几个真实案例,这些个真实案例卡民前面已经解析,在合法合规的前提下是确实可以追回的,但并不是所有人都有特殊情况,都能伪造成功…… ④我们最不能相信的就是所谓的渠道,所谓的H科技技术,跳大神的赚的就是个信息差,很多人都说我那个渠道成功了,我朋友的那个渠道成功了,我朋友就是做这个的,一般说这种话的人,卡民个人是这么认为的,恐怕是他对"朋友"这两个字有什么误解!喝顿酒就是朋友了?加个微信好友,闲扯几次就是朋友了?⑤跳大神的做单所收集的资料比如预留信息、号卡,要来干嘛?无非就是给你打电话去银行,你自己不知道打吗?自己没长手吗?难道跳大神的手打过去要香一点?难道跳大神的都练过一阳指?关于如何追回不合规的罚息,看看上方的链接中的文件,可以反推敲一下。看下面圈红框内一条,自己融会贯通运用:

看过卡民的推敲,就在不要去喝迷魂汤,卡民有时总感慨现如今是怎么啦!
为何真情留不住,
唯有套路得人心!
再次重申一下,跳大神的险恶,勿要上当受骗。伙伴们可以私信我留言,畅所欲言,揭露套路的本质,相信你们看到的听到的懂得的肯定比卡民多!


|